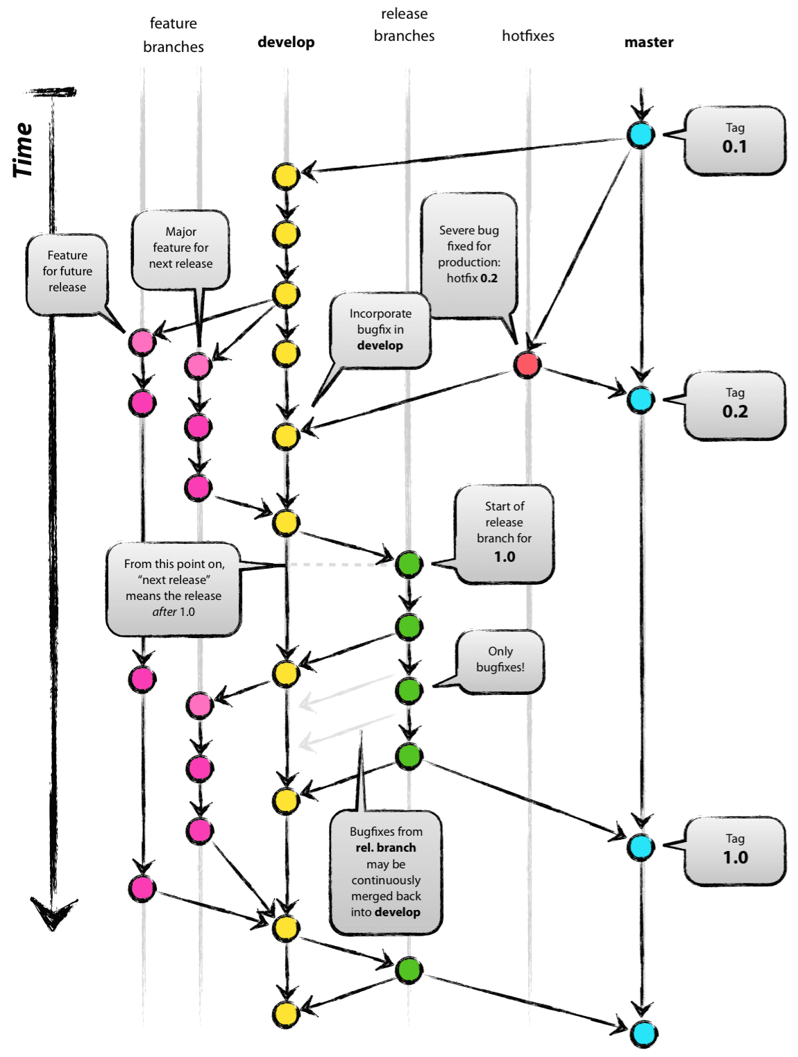
关键分支(永久的)
masterdevelop
辅助分支(临时的)
- relase
- May checkout from
develop - Must merge into
masteranddevelop - deleted when merged, Then
tagonmaster
- May checkout from
- feature
- May checkout from
develop - Must merge into
developorrelease - deleted when merged
- May checkout from
- hotfixes
- May checkout from
master - Must merge back into
developandmaster - deleted when merged
- May checkout from
时序示意图

